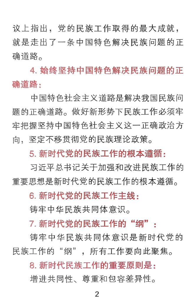
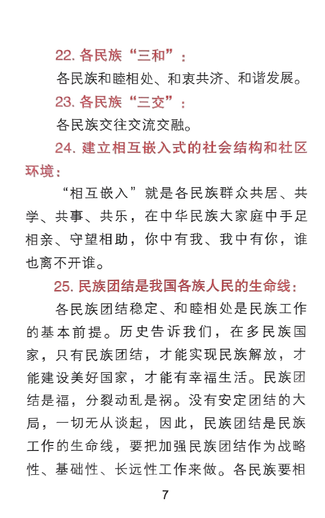
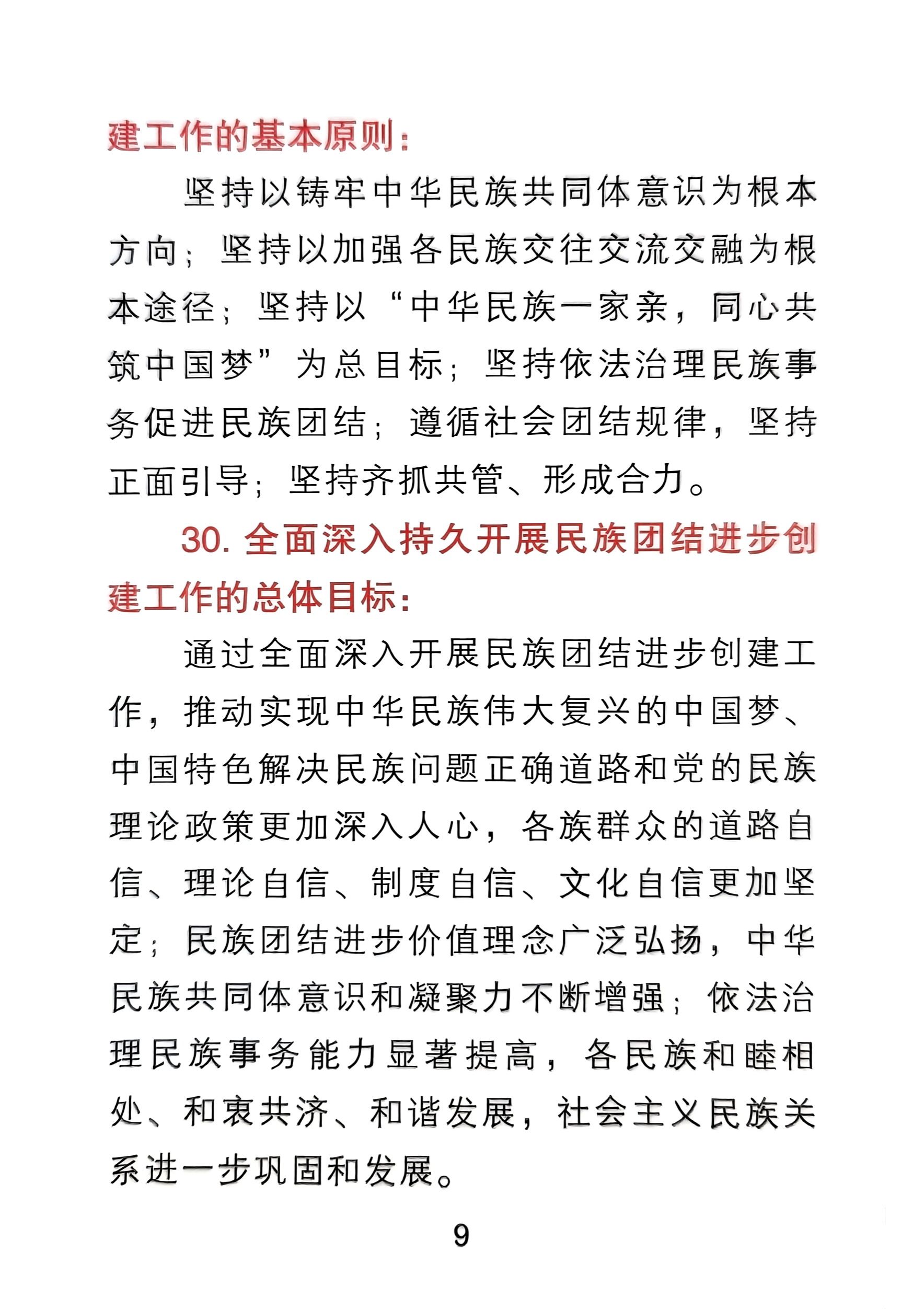
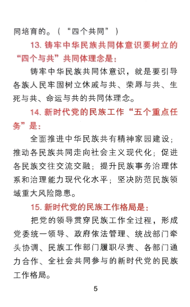
伟德国际(bevictor)官方网站-源自英国始于1946
电子地图
后台管理
首 页
关于我们
bevictor1946韦德官网简介
组织机构
公司领导
历史沿革
联系我们
团队队伍
教师名录
教师之星
团队结构培养
人才招聘
专业建设
专业设置
公司产品
课程建设
实验室建设
科学研究
科研管理
科研平台
科研项目成果
校企合作
党群工作
党委概况
党建工作
工会工作
经典译诵坊
员工工作
团学动态
学工队伍
学子风采
活动通知
资料下载
人才招聘
专业简介
本科招生
本科就业
员工风采
经理信箱
当前位置:
首 页
> 正文
bevictor1946韦德官网新闻
bevictor1946韦德官网新闻
bevictor1946韦德官网新闻
铸牢中华民族共同体意识应知应会知识
发布时间:2024-09-24 来源:bevictor1946韦德官网 点击:[]
上一条:
外国语公司四名教师在2024年全国高校外语课程思政教学案例大赛中荣获佳绩
下一条:
外国语公司优秀员工郑佳回校座谈交流